Subhradeep

Building Intelligent Systems

AI • XR • Backend Engineering

I design and build high-performance simulation systems, generative AI pipelines, and scalable backend architectures.

View Work

Selected Work

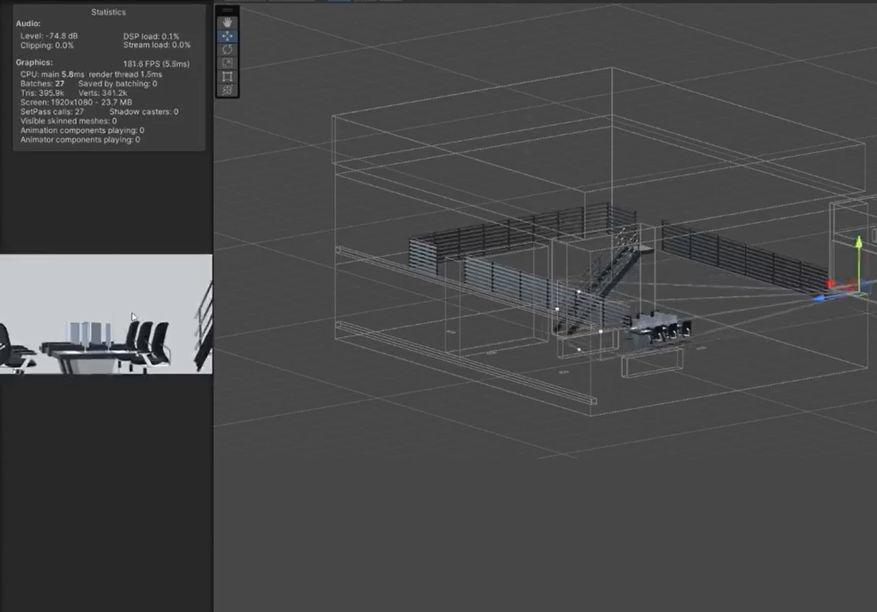
VR Demo

VR Simulation System

High-performance VR system focused on realistic interactions and optimized rendering for standalone devices.

View Details →
AI Demo

AI Ad Generator

Generative AI pipeline for creating product ads using diffusion models and LoRA.

View Details →
BIM Demo

BIM + GLTF Platform

Backend system for converting BIM data into structured, AI-ready formats.

View Details →

Capabilities

Engineering

C#, Python, FastAPI, SQL, System Design

AI Systems

Generative AI, Diffusion Models, RAG, LLM Pipelines

XR & Simulation

Unity, VR/XR, Physics Systems, Real-time Rendering

Let’s Build Something

Available for backend, AI, and XR engineering roles

subhradeep@example.com

GitHub • LinkedIn